| نسخه | ۳.۱.۹۵ |
| آخرین بروزرسانی | ۱۴۰۴/۰۴/۲۸ |
| تعداد دانلود | ۱ هزار |
| امتیاز | ۴.۰ |
| تعداد نظرات | ۵ |
| حجم | ۴۸ مگابایت |
| نوع | برنامه اندرویدی |
| دستهبندی | ابزارهای کاربردی |
| سازنده | Peter Ho |
AVR Tutorial
آیا تابهحال برنامه AVR Tutorial را امتحان کردهاید؟ این برنامه با امکانات کاربردی و ویژگیهایی خاص، تجربهای متفاوت را برای شما رقم میزند.
دانلود برنامه AVR Tutorial
این برنامه یک آموزش AVR بر اساس زبان ATMEGA16 C است. این برای دانشجویان سرگرمی یا مهندسی مناسب است.
یادگیری AVR mcu دشوار است. منحنی یادگیری شیب دار است. این فرآیند شامل خواندن دیتاشیت، نوشتن کد، ساخت نمونه های اولیه و عیب یابی است. بیشترین خطاهای ممکن، تنظیم مقدار اشتباه رجیسترها است.
ویدئو معرفی برنامه
اکنون، آموزش AVR راه حل است. جادوگر کد به شما امکان می دهد تایمر، UART، ADC، وقفه و لوازم جانبی را تنها با چند کلیک در تنظیمات تنظیم کنید. کد منبع C اثبات شده به طور خودکار تولید می شود.
اگرچه جادوگر کد مبتنی بر ATMEGA16 است، انتقال آن به ATMEGA دیگر آسان است زیرا کد منبع تولید شده بسیار ساختار یافته است
ویژگی ها
• بررسی معماری AVR
• AVR asm mnemonics & C lanugage
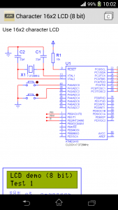
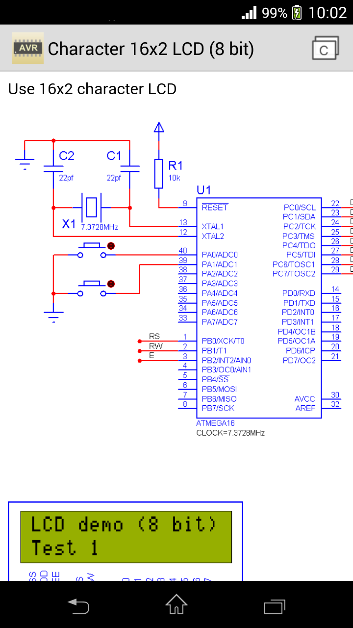
• 21 پروژه نمایشی از جمله led، کلیدها، صفحه کلید، 16x2 LCM، ADC و غیره
• جادوگر کد برای UART، تایمر، وقفه، ADC و خارجی تجهیزات جانبی از جمله LED، زنگ، سوئیچ کلید، وقفه خارجی، نمایشگر 7 قسمتی، ماتریس 8x8 led، صفحه کلید 4x4، LCM 16x2، ساعت واقعی و غیره
ویژگی های حرفه ای
br>• پشتیبانی از I2C eeprom 24C01 (128B) ~ 24C512 (64kB)
• پشتیبانی از SPI eeprom 25010 (128B) ~ 25M02 (256kB)
• پروژه های نمایشی اضافی شامل LED Matrix 12c eeprom، و غیره
• جادوگر کد برای I2C eeprom، SPI eeprom، LCM 128x64 و غیره
https://play.google.com/store/apps/details?id=com.peterhohsy.atmega_tutorialpro
نسخه نمایشی اختیاری
* OLED 128x64
* TFT 220x176
* حسگر MPU6050 (accel + ژیروسکوپ)
* سنسور دمای 18B20* ماژول mp3 DFPlayer
* SPI flash
* Stepper motor
* Servo motor
* اتوماسیون خانگی با استفاده از بلوتوث
توجه:
1. برای کسانی که نیاز به پشتیبانی دارند، لطفاً به ایمیل تعیین شده ایمیل بزنید.
از هیچ یک از بخش بازخورد برای نوشتن سؤالات استفاده نکنید، مناسب نیست و تضمین نمی شود که بتوانید آنها را بخوانید.
Atmel® و AVR ® علائم تجاری یا علائم تجاری ثبت شده Atmel Corporation یا شرکت های تابعه آن در ایالات متحده و/یا سایر کشورها هستند. این برنامه به هیچ وجه به شرکت Atmel مرتبط یا وابسته نیست.
تغییرات برنامه AVR Tutorial در نسخه جدید- Fix minor bugs
3.1.0
- Fix landscape mode bug
3.0.0
- infrared automation example is added
- 18b20 temperature sensor IoT (IFTTT) example is added
2.9.0
* Remove storage permission
2.8.0
* Bluetooth LE home automation example is added
* LoRa home automation example is added
2.5.0
* Milliohm meter example is added
* USB-to-MIDI cable example is added














برنامه به درد پروگرامر کردن نمیخوره و فقط صرفا اطلاعات داره درباره AVRو یه تعدادی پروژه هم هست که کد نویسی هاش هم هست و نصف دیگه هم برای کد نویسی باید پول بدید
برنامه نویسی عشقه برنامه نویسی زندگیه :)
بقیه قابلیت هاش غیر قابل استفاده هست. 😑😐